当前位置: 首页 手机游戏 休闲趣味 星光咖啡馆与死神之蝶冷狐版

星光咖啡馆与死神之蝶冷狐版

星光咖啡馆与死神之蝶冷狐版

1750.99M

休闲趣味 2026-01-22 15:32:31更新

安卓下载
星光咖啡馆与死神之蝶冷狐版截图1
星光咖啡馆与死神之蝶冷狐版截图2
星光咖啡馆与死神之蝶冷狐版截图3
游戏简介

星光咖啡馆与死神之蝶冷狐版是一款与恋爱冒险有关系的小游戏,玩家将会以大学生主角视角作为第一视角,在游戏中跟随着来协助他逃离死亡命运的神明猫妖一同经营这一神神秘秘的咖啡馆,同时也能遇见到一些身份成谜的少女们,互相来进行有趣的交流。

星光咖啡馆与死神之蝶冷狐版

星光咖啡馆与死神之蝶结局线路图文攻略

一、栞那

1、接受邀请一定要接受拒绝会直接BE

2、蛋包饭一定要这选项然后会解锁下面这张CG

3、陪栞那一定要这选项

4、照常练习一定要这选项会解锁栞那的膝枕CG

5、自己先/凉音姊先怎么选都没差

6、送小希/送凉音姊怎么选都没差

之后就会直接进栞那线了

二、夏目线

1、接受邀请一定要接受拒绝会直接BE

2、红茶一定要这选项然后会解锁下面这张CG

3、陪爱衣/陪小希/陪栞那怎么选都没差

4、稍微休息一下一定要这选项然后会出现夏目的可爱笑脸CG

5、凉音姊先一定要这选项然后解锁微醺夏目的CG

6、送小希/送凉音姊怎么选都没差

之后就会直接进夏目线了

三、墨染希

1、接受邀请一定要接受拒绝会直接BE

2、蛋包饭/红茶怎么选都没差

3、陪小希一定要这选项

4、练习接待一定要这选项

5、自己先/凉音姊先怎么选都没差

6、送小希一定要这选项然后之后会解锁小希的真大CG

然后就是进希线了另外温馨提示希线玩到6章末或7章初就好再后面剧情跟结尾你只会看不懂在干嘛而已

四、爱衣线

1、接受邀请一定要接受拒绝会直接BE

2、蛋包饭/红茶怎么选都没差

3、陪爱衣一定要这选项

4、去用餐区看看一定要这选项然后会解锁爱衣做芭菲的CG

5、自己先一定要这选项

6、送小希/送凉音姊怎么选都没差

之后就会直接进爱衣线了

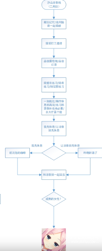
五、凉音线

她要二周目才能攻略代表你要先攻略完一个女角才能攻略她要不会进普通结局

1、接受邀请一定要接受拒绝会直接BE

2、蛋包饭/红茶怎么选都没差

3、陪爱衣/陪小希/陪栞那怎么选都没差

4、照常练习/稍微休息一下/练习接待/去用餐区看看怎么选都没差

5、自己先/凉音姊先怎么选都没差

6、和凉音姊一起回去一定要这选项然后解锁推倒凉音的CG

然后建议要进凉音线的话,前面尽量不要把某位女角的专属选项全选要不有机会会进其他女角的选项

六、普通结局(BE)

各女角的专属选项全平分下去选,然后选送小希回去,送凉音会进凉音线,然后结局是我要继续认真工作,完全没有后续剧情的BE

注、开头拒绝的选项所导致的结局跟这个乱选进普通结局的结局是不同的

星光咖啡馆与死神之蝶冷狐版游戏特色

1.根据对话的选项来一步步推动故事剧情

2.每一位少女也都拥有着自己专属的服装和剧情

3.做出充分的判断选择,不断的来推动剧情的发展

星光咖啡馆与死神之蝶冷狐版游戏使用

1.玩家也可以通过决策选项的方式针对故事剧情的影响

2.多种互动事件也都能迅速的在游戏中了解到

3.实现角色成长与玩家之间的情感共鸣,解锁隐藏剧情

游戏信息
  • 当前版本vwww.lybh.me
  • 系统要求需要支持安卓系统5.2以上
  • 游戏语言中文
  • 包名lybh.xgkfgsszd
  • MD5d3244fbdfc1fcba1ed879e46040d9008
  • 隐私说明查看详情
  • 游戏权限查看详情
相关版本
相关游戏
相关专题
  • 剧情冒险
  • 剧情体验
  • 互动剧情
剧情冒险

剧情冒险

更新于 2024-12-04 15:35:26

精彩的创意剧情冒险闯关,有着精彩的游戏剧情故事,自由的进行冒险挑战,释放强大的技能来轻松完成闯关,释放强大的技能来击败所有敌人,涵盖了丰富的趣味内容设计,得到大量的资源奖励,推进剧情故事发展,小编为大家推荐优质的剧情冒险游戏!

227款
剧情体验

剧情体验

更新于 2024-12-05 16:15:49

精彩的剧情故事设计,带给玩家沉浸式的游戏体验,收集各种的道具来帮助玩家轻松完成冒险挑战,努力推进情节发展,通过玩家的选择来解锁更多的趣味内容,与不同的角色交流,培养好与不同角色的好感度,随心进行剧情探索!

192款
互动剧情

互动剧情

更新于 2024-12-11 12:05:45

丰富的互动剧情冒险挑战,根据玩家自己的选择来解锁更多的不同剧情故事,带来玩家全新的游戏感受,通过完成游戏任务来推进情节发展,解锁更多的不同内容,小编就为大家推荐一些好玩的互动剧情游戏,喜欢的快来看看吧!

246款
文章更新
最新更新
近期热点

用户评价

5.3

500+人评论

请为游戏评分:

不推荐

评论内容需在5-200字之间~

0/200

验证码
发表评论