当前位置: 首页 手机游戏 休闲趣味 成为你的男仆汉化版

成为你的男仆汉化版

成为你的男仆汉化版

239.45M

/

幽灵兔工作室

休闲趣味 2026-03-23 15:07:18更新

安卓下载
成为你的男仆汉化版截图1
成为你的男仆汉化版截图2
成为你的男仆汉化版截图3
成为你的男仆汉化版截图4
游戏简介

成为你的男仆汉化版是一款都市题材的乙女恋爱剧情类的游戏,扮演女大学生,在即将毕业的时候可以感受到不同的游戏剧情,感受到趣味的生活和节奏,开始不一样的同居生活,和男仆来一起生活,丰富的玩法都可以尝试,度过不一样的情感和恋爱的剧情,更有着全新的鲜明风格都可以尝试,不断推动剧情的发展,还能和不同的角色来开始互动。

成为你的男仆汉化版全结局攻略与路线指引

一、基础玩法介绍

1、打开游戏后,点击左上角的【开始】按钮,即可正式进入主线剧情。

2、游戏主要以文字叙事为核心玩法,玩家需要在不同分支中做出选择来推动剧情发展。

3、每个选项都会影响角色情感、事件走向以及最终结局,因此理性选择非常关键。

二、结局线索与角色路线

在游戏中,两位主要角色——Nix与Rudy,分别代表不同的命运分支。

尤其是Nix的剧情,他的“绝望点数”会直接决定最终的结局方向:你拒绝得越多,他越陷入绝望。

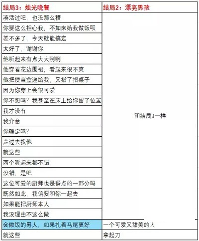
ED1:崩坏结局(Nix)

想触发此结局,需要在剧情中多次拒绝Nix,当他的绝望点累计至10时结局自动触发。

当他提出一起睡觉时,选择“我有备用床垫”(+1)

当他展示女仆装时,询问“为什么?”(+1)

回答“我觉得这已经够了,不是吗?”(+1)

早餐场景选择“可惜,这不是我的菜”(+1)

遇到他时装作不认识(+1)

拒绝拥抱(+1)

告别时冷淡回应“走吧”(+2)

向Rudy表明他不是你男朋友(+2)

ED4:和解结局(Nix)

当绝望点保持在10以下时,选择更柔和的回应。

当他表白时,选择“好吧,别说了,给我一些时间”(+3)

若此时绝望点在5以上,即可触发结局。

ED5:温情结局(Nix)

和ED4相似,但要控制绝望点不超过4,维持平衡情绪,才能解锁温柔线。

ED6:救赎结局(Nix)

拒绝次数少、情感互动多,当你接受他的表白时,绝望点将清零,触发最治愈的完结篇。

【Rudy路线】结局分支

ED2:甜蜜结局

当被问到“喜欢什么样的男人”时,回答“可爱又温柔,总是在我身边的人”,即可触发Rudy的温情结局。

ED3:命中注定结局

同样的问题下,选择“会做饭的男人,最好扎着马尾辫,也许名字以R开头”,解锁专属彩蛋路线。

成为你的男仆汉化版游戏角色介绍

1、阿拉斯加·怀伊·王

带有诱人的铜皮的女仆,特色就是像他的皮肤一样甜的巧克力蛋糕。

2、赛斯

低调而钝的庄园.他总是在大厦后面穿上开衫,砍柴。

3、云宝看

盲人但可爱的女仆,粉红色的头发看起来很好。

4、爱德华厅

负责日程安排的女佣,长长的黑发很诱人.是因为我的感觉,所以故事太多了吗。

5、李英镐

负责打扫裙边时清洁豪宅的女仆。

成为你的男仆

游戏亮点:

1、温馨和温暖的游戏氛围都可以尝试体验。

2、轻松完成很多的学业任务,整理好你的家务。

3、丰富的游戏氛围和玩法都能尝试,个性鲜明的角色也能出现。

游戏优势:

1、你可以体验到共同生活的乐趣,分享生活。

2、轻松愉悦的奋斗冒险玩法,完成挑战。

3、你可以和不同的男仆来一起度过难关。

玩家评价:

1、很推荐大家去玩,NiX虽然有点病娇的感觉吧?(个人感觉)然后Rudy像是回避型恋人,男仆是一个很有创新的主题,我是就差一个结局就全结局的,我个人体验下来算是像修罗场一样的(不知道是不是用修罗场这个词,词都已经忘记了)里面的照片好像都发不出来。

2、Nix他只是一个香香软软可可爱只想得到你的爱的小家,Rudy是一个表面上有点讨厌你但是内心是要特别爱你的,还会让自己的朋友问你喜欢怎样的对象,自己却躲在草丛堆里,被发现了都不知道。

游戏信息
  • 当前版本v1.0
  • 系统要求需要支持安卓系统5.2以上
  • 游戏语言中文
  • 游戏厂商幽灵兔工作室
  • 包名com.ghost.maidboy
  • MD5b1e3edd9ba1c435a51d4a7505f85570a
  • 隐私说明查看
  • 游戏权限查看详情
相关版本
相关游戏
相关专题
  • 剧情体验
  • 互动剧情
  • 二次元剧情
剧情体验

剧情体验

更新于 2024-12-05 16:15:49

精彩的剧情故事设计,带给玩家沉浸式的游戏体验,收集各种的道具来帮助玩家轻松完成冒险挑战,努力推进情节发展,通过玩家的选择来解锁更多的趣味内容,与不同的角色交流,培养好与不同角色的好感度,随心进行剧情探索!

192款
互动剧情

互动剧情

更新于 2024-12-11 12:05:45

丰富的互动剧情冒险挑战,根据玩家自己的选择来解锁更多的不同剧情故事,带来玩家全新的游戏感受,通过完成游戏任务来推进情节发展,解锁更多的不同内容,小编就为大家推荐一些好玩的互动剧情游戏,喜欢的快来看看吧!

246款
二次元剧情

二次元剧情

更新于 2025-08-22 15:10:36

二次元剧情手游当中玩家们可以感受到精致的二次元风的画面以及丰富的角色,你可以和不同的角色去进行互动,通过不同的方式推动故事剧情发展,充分沉浸在游戏中去享受不一样的乐趣。

202款
文章更新
最新更新
近期热点

用户评价

6

500+人评论

请为游戏评分:

不推荐

评论内容需在5-200字之间~

0/200

验证码
发表评论