当前位置: 首页 手机游戏 闯关冒险 秩序之路测试版

秩序之路测试版

秩序之路测试版

175.90M

/

湖南九五互娱网络科技有限公司

闯关冒险 2026-01-01 18:23:13更新

安卓下载
秩序之路测试版截图1
秩序之路测试版截图2
秩序之路测试版截图3
秩序之路测试版截图4
秩序之路测试版截图5
游戏简介

秩序之路测试版是一款全新幻想世界类mmorpg手游,有着剑士、学者、牧师等多种职业,玩家可以自由切换转职,体验不同风格的战斗乐趣,轻松获得炫酷的装备时装,挑战强大boss,尽享冒险乐趣。游戏采用了清新的森系画风,整体氛围都十分治愈温馨,你可以在翠绿小镇,云间的天城中自由漫步,邂逅众多可爱的小伙伴,结伴同行,组队打怪,收获丰厚奖励,欢乐无穷。

秩序之路测试版游戏四职业技能介绍(2025.5.20更新)

一、学者技能介绍

1、学者转职:爆炎术师技能展示。

2、学者转职:冰霜法师技能展示。

二、牧师技能介绍

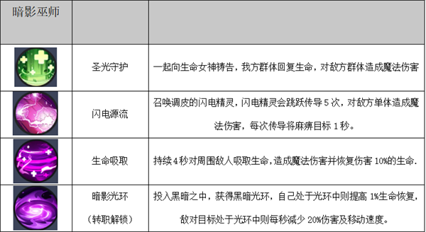
1、牧师转职:暗影巫师技能展示。

2、牧师转职:圣灵牧师技能展示。

三、机械师技能介绍

1、枪械师转职:赏金猎人技能展示。

2、枪械师转职:重炮猎手技能展示。

四、剑士转职技能介绍

1、剑士转职:狂战士技能展示。

2、剑士转职:圣骑士技能展示。

秩序之路测试版游戏新手教程

1、打开游戏后先创建一个角色。

2、前期可以跟随主线完成人物获得奖励。

3、提升角色道具,激活角色道具都可以提升不小的战力哦。

4、提升骑宠等级。

5、后期等级上来了可以解锁副本模式,每种模式得到的物资都是不同的。

6、等级越高解锁的功能就越多。

7、游戏开启自动模式后,您无需过多操作轻松解放双手。

秩序之路测试版游戏人物介绍

一、剑士

一剑问心,一盾守心刚毅冷酷的外表下深藏着爱与守护之心。

2、枪械师

砰!砰!砰!枪械师所到之处弥漫着火药与古龙水的奇异味道。

3、学者

广博的学识,是学者群体攻击的能力本源。

4、牧械

拥有强大的治疗能力,输出也不可小觑。

秩序之路测试版游戏特色

轻松放置挂机,丰厚活动福利,新手快速成长,贴心护肝

高度自由的捏脸系统,打造个性角色外观,搭配炫酷服饰

广阔地图资源,超多副本任务等你来参与,激情战斗

更新日志

v1000.196.384版本

秩序之路 将于3月14日全网首测此次测试为删档封测封测时间:3月14日9点00分-3月22日00点00分测试活动三重礼:

1、预约大礼包:领主号角碎片*100(怪物切割伤害加成)坐骑升级石*50战武升级石*50副手升级石*50

2、测试排行榜活动第1名 金钻*1000 彩钻*2000 至尊宝石升级卡*1第2名 金钻*500 彩钻*1000 宝石直升卡*1第3名 金钻*200 彩钻*500 宝石直升卡*1区服在内测关服结束后计算英雄榜内前3名等级,战力,守护者,坐骑,装备,光羽,圣器,龙宠等排行榜玩家(奖励将发放至首发正式区服)

3、测试充值玩家充值所有金额将在首发期间200%返还充值代金券(可用于真实充值)

游戏信息
  • 当前版本v1000.196.384
  • 系统要求需要支持安卓系统5.2以上
  • 游戏语言中文
  • 游戏厂商湖南九五互娱网络科技有限公司
  • 备案号湘ICP备20008403号-3A
  • 包名com.hnjw.zxzl.aligames
  • MD5F4F7CD7BE2D61D9830E36F218A4139DB
  • 隐私说明查看详情
  • 游戏权限查看详情
相关版本
相关游戏
相关专题
  • 角色养成
  • 战斗冒险
  • mmorpg
角色养成

角色养成

更新于 2024-12-10 10:26:14

培养好自己的角色来自由探索,经历各种的事件来获得丰富的资源奖励,让自己的角色不断成长,感受创意战斗冒险,击败所有的敌人来获得胜利,感受趣味角色养成,小编就为大家介绍一些精选的游戏,快来看看有没有自己喜欢的吧!

299款
战斗冒险

战斗冒险

更新于 2024-12-27 15:27:00

爽快的战斗冒险挑战,灵活控制自己的角色来进行闯关,通过游戏副本关卡,收集各种的道具来帮助玩家获得关卡胜利,利用好这些道具来提升角色的属性,消灭所有的敌人,自由搭配各种技能组建属于自己的流派,快来下游戏体验吧!

39款
mmorpg

mmorpg

更新于 2025-01-20 11:49:56

mmorpg是大型的多人在线类角色扮演游戏,涵盖修仙、魔幻、萌宠等丰富玩法元素,玩家可以体验到不同的冒险乐趣,沉浸代入其中。

116款
文章更新
最新更新
近期热点

用户评价

6.9

500+人评论

请为游戏评分:

不推荐

评论内容需在5-200字之间~

0/200

验证码
发表评论